Instance Verification Kit (IVK)
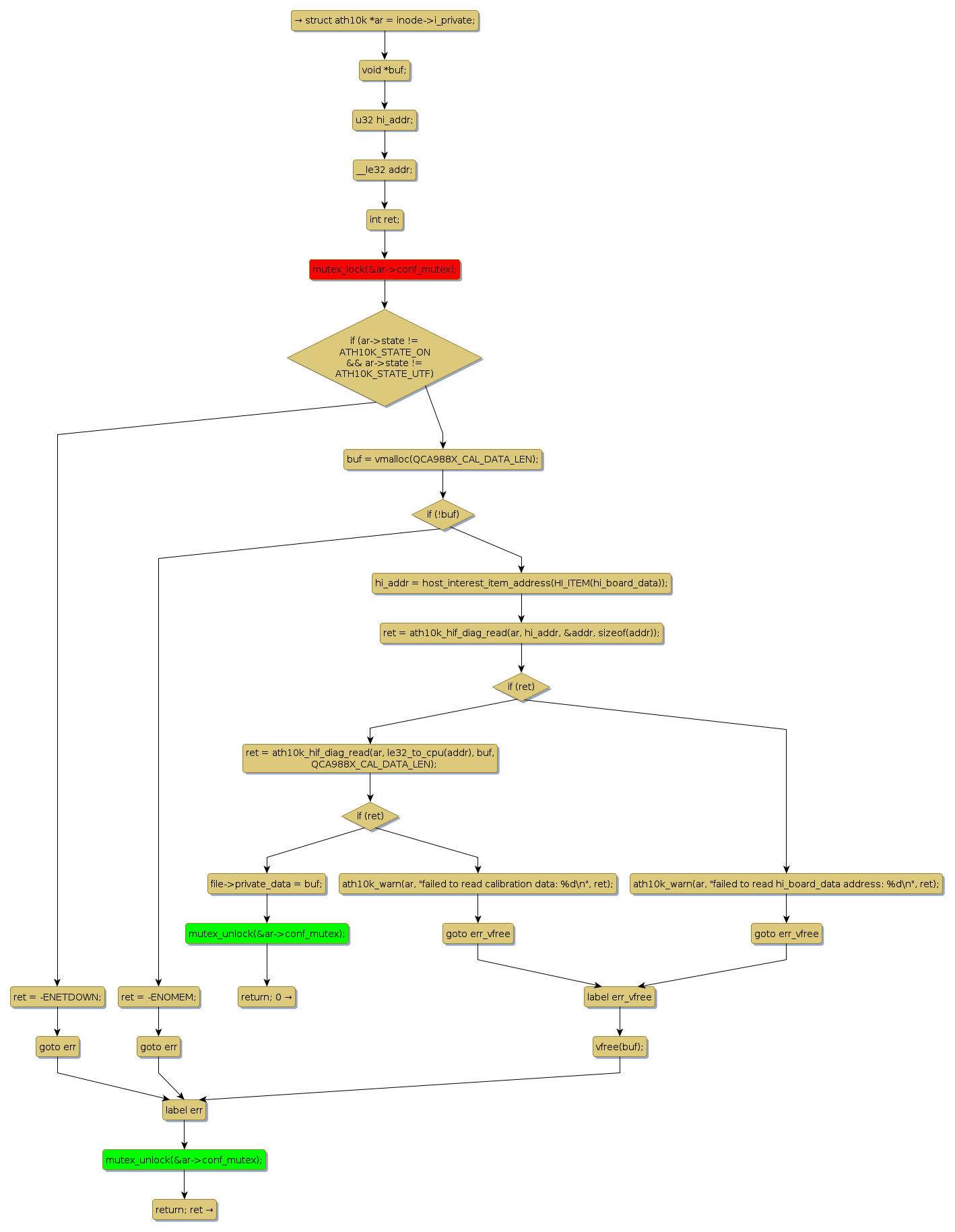
mutex lock @ [40124+28+/linux-3.19-rc1/drivers/net/wireless/ath/ath10k/debug.c]
Instance Signature: conf_mutex
|
The Matching Pair Graph:
|
|
Function Name
|
Control Flow Graph (CFG)
|
Events Flow Graph (EFG)
|
Source Correspondence
|
|
ath10k_debug_cal_data_open
|
|
|
[39964+26+/linux-3.19-rc1/drivers/net/wireless/ath/ath10k/debug.c]
|